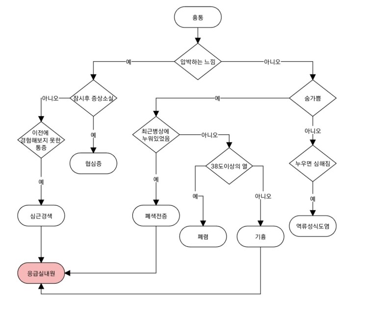
감별진단 흉통(흉통)의 흉통 감별 진단 플로우 차트를 만들어 보았습니다.사실 흉통은 대체로 심각한 질환의 신호일지도 모르기 때문에 증상이 심하지 않더라도 빨리 병원에서 진찰을 받는 것이 좋습니다.